
ゆっくりくつろぐひととき。
ミリタリーな世界観・身に纏いファッションとして楽しむ生活。
プログラミング・テクノロジー・AI・最新の情報を探求する楽しみ。
■ ショップアイテム
投稿が見つかりませんでした。
■ ブログ・blog
List
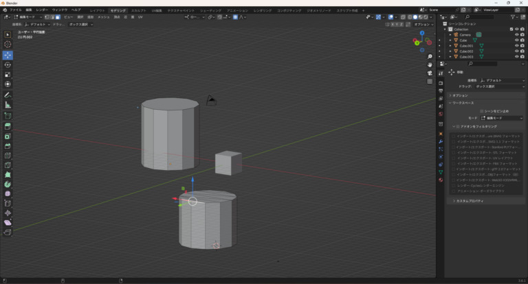
Blender超高度な3DCGエディタの覚書 No-002 みえていないメッシュ
オブジェクトを移動させると、みえていない「メッシュ」が移動対処になっておらず、それが移動されず物体を引きずった図形が出来てしまいます。 このまま移動すると。 引きずった図形になってしまう。 これは、 …
Blender超高度な3DCGエディタの覚書 No-001 「フィル」
非常に多種に渡る3DソフトおよびCADがあるなかで、映像まで視野にいれた3Dソフトでかつ、無料で使用できるという点で神ソフトであることは間違いがないblender。 ただし、壮絶な習得の難しさ、 …
うなぎと柳川ブルワリーの旅
今日は旅のblogで。 2024年8月11日 福岡県の柳川市にある麦酒工房ブルワリー柳川さんへ。 https://www.instagram.com/yanagawan_brewery さすがに朝と …
CapCutでたった1日で動画が作れる簡単マニュアル
SNS集客において動画投稿は「必須のテクニック」となってきました。Instagramを筆頭に、tiktol、YouTube、そしてテキスト投稿がメインだったはずなのに、にわかに動画投稿すれば通常より …
AUTOCAD互換のLiberCADで作図するDXF図面
AUTOCADの図面互換CADの一種であり、フリーで使える互換CADという点で唯一のCADです。 このCADを利用して、建築図面を作図する基本的方法を説明する記事です。 LibreCADで作図するD …
WindowsカーネルをRUST言語で書き換えているという話でRust言語開発環境構築とサンプルプログラムを作ってみた。No-R000
正直びっくりしている。 WindowsにおけるRust採用はカーネルだけじゃない・・という記事 どうやら24H2から、windowsの基幹システムおよびMicrosoftのアプリ群はRUST言語によ …







